API проверки уникальности текстов — 25 коп. за проверку и дешевле!
С помощью нашего API вы можете настроить свои приложения для автоматической проверки текстов на уникальность.
Проверка одного текста стоит 25 копеек. Для оптовых клиентов мы предлагаем скидки.
Вы можете проверять страницы и тексты размером до 20.000 символов. Параллельно можно проверять в 5 потоков днем и в 10 ночью.
Для работы с API подписка не нужна! Достаточно пополнить API-счет. Деньги списываются отдельно за каждую проверку.
Готовые плагины
Плагин для WordPress CMS с готовой интеграцией нашего API
Доступ к API
Для доступа к API нужен аккаунт на нашем сайте.
Примеры использования API
- Автоматическая проверка нового контента на вашем сайте
- Аутсорсинг проверки статей на уникальность для биржи контента
- Проверка статей, не размещенных в Интернете, которые невозможно добавить к нам на регулярную проверку
- Мониторинг уникальности вашего контента с любым интервалом
- Проведение исследований, требующих данных по уникальности контента
Документация для разработчиков
Правила отправки запроса
Формат ответа
Пример кода на PHP
Что такое API проверки на уникальность content-watch.ru?
Content-watch.ru предлагает вам интегрировать проверку контента на уникальность в ваши сайты и приложения. Такой подход позволит вам максимально гибко адаптировать возможности нашей системы для ваших нужд.
API уникальности контента позволяет проверять тексты и сайты на уникальность автоматически, не тратя время на ручную проверку.
Для начала работы вам потребуются услуги программиста, чтобы внедрить наш API в ваш проект.
Цены и скидки
Начальная цена проверки одного текста до 20.000 символов — 25 копеек.
Если вы отправляете (или планируете отправлять) тысячи или десятки тысяч запросов к нашему API каждый месяц, мы готовы предоставить скидку. Размер скидки зависит от количества запросов в месяц и может составлять 20%, 40% и 60%.
content-watch.ru
Проверка уникальности контента — Netpeak Blog
Почему важно знать детали создания и защиты уникального контента? Потому что это позволит защитить ваш сайт от санкций поисковых систем по причине наличия неуникального контента. Если поисковая система определит текстовое содержание вашего сайта как неуникальное и применит свои санкции, то о конкурентной борьбе за потенциальных клиентов в Интернете можно будет забыть до тех пор, пока вы не добьетесь снятия санкций. Разбирательство может занять много времени и сил, а за это время вы упустите немало возможностей, которые предоставляет интернет маркетинг. Поэтому лучше приложить максимум усилий для предотвращения подобных проблем.
Текстовый контент (содержание) сайта — важнейший инструмент его seo-оптимизации и раскрутки. Если вы хотите на равных конкурировать в виртуальной сети, то будет недостаточно просто предоставить основную информацию о своей компании, и не заниматься написанием информативных статей.
Современные поисковые системы, к сожалению, далеки от совершенства, поэтому не могут анализировать юзабилити сайта или его дизайн для определения его качества. Другое дело — текстовая составляющая ресурса, с которой даже поисковые роботы могут работать на удовлетворительном уровне распознания и разделения качественного и уникального контента от заимствованного или несоответствующего основным требованиям современного пользователя.
Обращаясь к исследованиям поисковой системы Яндекс мы можем сразу определить, что качество контента — один из важнейших показателей ранжирования, иначе подробные исследования в этой области попросту не проводились бы. Итак, по исследованиям специалистов Яндекса можно выделить следующие интересные факты, касающиеся непосредственно текстового контента:
-
В текстовом формате (без учета дублей) в Рунете размещено более 140 тысяч Гб данных, а с учетом дублей — более 200 тысяч Гб. Следовательно, около 60 тысяч Гб (или приблизительно 33.3%) контента — не уникален.
-
Информация в сети распределена неравномерно. 88% всего текста находится менее чем на одном проценте сайтов. Впрочем, мы знаем, что в мире многое распределно неравномерно, ведь даже 90% всех денег в мире принадлежит всего лишь 1% людей.
-
Если все слова Рунета записать на бумаге, получится куб высотой с девятиэтажный дом.
-
89% всех сайтов содержат совсем немного текста — в среднем по 1630 слов, как полторы журнальных страницы. На один большой сайт (таких менее 1%) приходится в среднем 18 миллионов слов — объем текста небольшой домашней библиотеки из 250-300 книг.
-
Орфографических ошибок и опечаток в текстах, размещенных в интернете, не так много. Даже для тех слов, в которых часто делают ошибки (например, педиатр, агентство, геморрой), средняя доля ошибок не превышает 5-6%. Впрочем, бывает и так, что количество ошибок в одном лишь слове поражает своим количеством. Например, по исследованиям опять же Яндекса, зафиксировано около 1 200 ошибок и опечаток в запросе «одноклассники».
Это лишь часть данных исследования Яндекса, но и из них нас интересует, в основном, лишь первый пункт — отношение доли уникального контента к неуникальному. Напомню, что оно составляет приблизительно 67 к 33 процентам в пользу уникального содержания сайтов. Казалось бы, все не так плохо — ведь все еще уникальный контент преобладает. Тем не менее, 60 тысяч Гб информации представляют собой дубликаты уже размещенной информации.
Способы получения уникального контента
- Самый очевидный способ получения уникального контента — написание его журналистами (копирайтерами).
-
Сканирование книг, журналов, газет. Существенные минусы — возможны претензии авторов, либо контент уже есть в сети.
-
Рерайт контента. Переписывание статьи своими слова, делая их уникальными для ПС и для пользователей.
Рассмотрим понятие рерайта подробнее.
Обычно под термином «рерайтинг» подразумевают работу с текстом, точнее — его литературную обработку с сохранением исходного смысла повествования. «Рерайт» же конечный результат этой работы, т.е. полностью переписанный и уникальный текст.
Несмотря на то, что рерайтинг считается более дешевой и менее творческой работой, чем его собрат — копирайтинг (то есть написание уникальных, авторских текстов), здесь тоже есть правила, которые нужно неукоснительно выполнять.
Следует сделать небольшое отступление и сказать о причинах, по которым рерайт выбирается как метод создания уникального контента. Все дело в разнообразии тематик и невозможности написания одним человеком статей на любую тему.
Если ваш интернет ресурс предназначен для рекламы и продажи специфического оборудования (например, техники для лесозаготовки), то статьи в информационном разделе не обязательно будут написаны профессионалом в деле лесозаготовки.
Профессиональный копирайтер при написании подобного текста скорее всего воспользуется рерайтом специализированных статей на данную тематику. Но это не означает, что в тексте лишь некоторые слова будут заменены синонимами или переставлены местами.
Как уже упоминалось, процедура рерайтинга имеет немало законов и правил, отступление от которых чревата нарушением логики в подаче материала или полную утраты смысла.
Главное правило рерайта: сначала определяются имеющиеся в тексте факты, фиксируется стиль и тип повествования, и уже на их основе создается статья.
Рассмотрим пример.
Пример рерайта
Здесь мы будем использовать прием трансформации прямой речи в косвенную — один из наиболее распространенных приемов в рерайте:
Оригинальный текст: «Я не могу, когда в доме нет мужчины, — говорила Эдит Пиаф. — Это хуже, чем день без солнечного света. Без него, в конце концов, можно обойтись — есть электричество. Но дом, в котором не висит где-нибудь мужская рубашка или галстук… просто убивает!»
Правильный рерайт: «Великая певица Эдит Пиаф утверждала, что отсутствие мужчины в доме переносить тяжелее, чем день без единого лучика солнца. Ведь солнце можно заменить электричеством. А в доме, где нет ни галстука, ни рубашки любимого мужчины — не хочется жить»
Неправильный рерайт: «Если в жилище нет мужчины, то это наводит грусть и сравнимо лишь с отсутствием дневного света. Так говорила актриса Эдит Пиаф о своем муже. Ведь свет можно заменить! Невозможно жить в доме, где нет мужских вещей»
Проанализируем ошибки во втором, не совсем верном, варианте рерайта.
-
Отсутствие в доме мужчины сравнивается с отсутствием света, хотя в оригинальном сообщении было сказано: отсутствие мужчины хуже дня без света.
-
В неправильном тексте говорится про то, что можно заменить свет. Эдит Пиаф уточняла: солнце заменимо электричеством.
-
Эдит Пиаф не была актрисой, и это — фактическая ошибка.
-
И кто сказал, что она так говорила о своем муже?
Здесь мы видим две фактически и две более тонкие ошибки, которые часто допускаются при написании рерайта неопытными копирайтерами.
Делаем качественный рерайт. Советы и хитрости
Далее, постараемся рассмотреть процесс написания рерайт более системно и выделим основные этапы работы с ним.
Первая задача — выбрать исходный текст
Тут важны следующие вещи.
-
Объем. Размер исходного текста должен примерно соответствовать размеру того текста, который должен получиться.
-
Соответствие заявленной теме. Очень часто рерайтеры пытаются впарить заказчику статьи, которые притянуты к заказанным темам «за уши». Это происходит не из-за того, что рерайт плохой, а из-за того, что неправильно выбран исходный материал. Не жалейте времени — не так много его уйдет на то, чтобы вникнуть в тему, на которую Вы собрались писать. Обратите внимание, самые успешные рерайтеры, в основном, специализируются на весьма ограниченном круге «любимых» тем. Поверьте, это не потому, что они не могут писать на другие. Это потому, что они борются за качество рерайта. Согласитесь, не хочется получать плохие отзывы за неплохие, в общем-то, материалы.
-
Разберитесь в терминологии. Этот пункт прямо вытекает из предыдущего. Прежде, чем писать на новую тему — въезжайте в неё, разбирайтесь в терминах. Уясните, что холодильная ванна — это «боннета», а не «боннет» или «бонетт», что мощность двигателя измеряют в лошадиных силах, а электрическую мощность — в джоулях. Это поможет избежать совсем уж глупых ошибок, которые могут сгубить всю вашу работу.
-
Сформулируйте основные вопросы, на которые должна ответить ваша статья. Исходная должна отвечать на все эти вопросы. Логично?
Вторая задача — перетасовать исходный текст
Суть рерайта в том, что результирующий текст не похож на оригинал! Соответственно, давайте для начала хотя бы перекрутим то, из чего мы будем делать свой шедевр.
Самое простое, что можно сделать. Безжалостно отрубаем вступление и развязку! Теперь делим исходный текст на смысловые абзацы и меняем их местами. Также как карты тасуют. До хаотичности. Да, кстати. Рекомендуется исходник сохранить отдельно, на случай, если вы всё-таки запутаетесь в собственном тексте или из него куда-нибудь смоются смысл и логика.
Теперь, приступаем к рерайту. Рерайтить будем те самые смысловые абзацы. Да-да, каждый из них сейчас для вас должен стать отдельным текстом. Со своей логикой, не противоречащей общей. Думаю, несколько строк текста каждый сможет пересказать своими словами.
-
Используйте синонимы
-
Меняйте конструкции предложений
-
Разбейте длинные предложения на несколько
-
Укрупните или объедините короткие
-
Можно и порядок предложений поменять
Комбинируйте методы. Не забывайте о том, что превращение фразы «Хлеб — всему голова» во фразу «Булка — всему башня!» — это, как бы помягче сказать-то… НЕ СОВСЕМ РЕРАЙТ. Точно также, как не совсем рерайт переработка фразы «Ночь. Улица. Фонарь. Аптека» во фразу «Ночь, улица и фонарь с аптекой». Они, как говорится в законе о защите прав потребителя «похожи до степени смешения».
Заменяя слова синонимами, не потеряйте смысл. «Варочная поверхность» и «электроплита» — не всегда тождественны, а то, что все кильки являются рыбами — совсем не значит, что все рыбы — кильки. Кроме того, будет обидно вовсе потерять все умные слова. Да, и «пластиковые окна» на «пластиковые окошки» менять, как минимум, не оригинально.
Третья задача. Введение и развязка
Помните, в предыдущем пункте мы с вами безжалостно отрубили несчастному исходнику начало и конец? Чем же он будет думать? Для лучшего рерайта эти две вещи — введение и послесловие пишем заново. Сами. Когда все будет готово, на всякий случай, проверяем — не получилось ли между вашими мыслями и мыслями авторов исходника опасной близости. Если одно мучительно похоже на другое — переписываем! Теперь у нашего рерайта появилось хоть что-то уникальное.
Что же такое «дубликат» и откуда он появляется в сети?
Несмотря на то, что существует такой прекрасный метод создания уникального контента, как рерайтинг (не говоря уже о создании уникального контента с нуля), в сети интернет все еще присутствует огромное количество дубликатов, нарушающих законные права их создателей на размещение исключительно на своих ресурсах.
Дубликаты разделяют на полные и нечеткие.
Полные дубликаты — это документы (часть контента сайта или весь контент целиком), которые поисковые системы считают уникальными, но каждый пользователь может легко заметить их совпадение.
Нечеткие дубликаты имеют незначительные отличия даже для визуального восприятия пользователя в виде перестановки блоков навигации, новостей или других элементов сайта.
Существует немало подходов к дублированию информации, а следовательно можно дифференцировать несколько источников дубликатов контента.

Как видим, методов создания дублей весьма немало.
Для того, чтобы бороться с дубликатами, нужно сначала научиться определять их, отличать от уникального контента в сети.
Существует немало синтаксических и лексических методов определения дубликатов в сети, на которых основаны современные программы по вычислению копий исходного документа или страницы в Интернете.
Рассмотрим наиболее популярные из них.
Программы для проверки уникальности контента
1. Advego Plagiatus
Advego Plagiatus — программа поиска в интернете частичных или полных копий текстового документа с интуитивным интерфейсом. Плагиатус показывает степень уникальности текста, источники текста, процент совпадения текста.
Этим сервисом пользуются, наверное, все копирайтеры которые пишут тексты на заказ. Это не сервис, а программа, чем еще даже удобнее. Эта программа пока бесплатная, чем и привлекает огромное количество пользователей.
Есть некоторые нюансы, например если текст хорошо оптимизирован под определенные ключевые слова, то понятное дело что они будут повторяться и добиться уникальности в 100% практически нельзя. Нормальный уникальный текст это от 85-95%.

2.Антиплагиат
Проверить контент на уникальность достаточно просто — нужно вставить текст в окошко сервиса и нажать «Проверить». В сервисе имеется история проверок. Без регистрации разрешается проверять тексты не более 5000 символов. Есть мнения в Интернете, что база сайтов для проверки у Антиплагиата маловата, и не всегда он может вычислить скопированный текст, поиск неточный. Бывает, что текст, который Антиплагиат определяет, как уникальный, при проверке другими сервисами находится на каком-нибудь сайте.

3. Copyscape
Простенький онлайн сервис (проверяет только тексты в сети), показывающий копии ваших документов во всемирной паутине WWW. Разрабатывался для европейских пользователей, но вполне успешно пользуется популярностью и в рунете. Предварительная публикация статьи на сайте для проверки — это неудобство, поэтому заказчикам статей у копирайтеров этот сервис может быть не интересен. В адресную строку вводите адрес для проверки страницы на уникальность, а сервис выведет список похожих документов в сети.

4. Поисковики
Ключевую фразу текста в кавычках вводим в поисковик для точного поиска. Точная цитата (кавычки) поддерживаются почти всеми поисковиками. Далее смотрим, нет ли совпадений на других сайтах. Проделать эту процедуру нужно несколько раз, выбрав разные цитаты текста из статьи, при этом свои запросы следует ограничивать 3-6 словами и 90 символами. Также из текста стоит убрать все разделители (кроме запятой и точки), поисковиками они не учитываются.
Самое простое — вставить небольшие отрывки из проверяемой статьи последовательно в поисковики. Это самый простой тест на уникальность текста, но самый долгий и нудный. Недостаток у него один — максимальный фрагмент текста для поиска небольшой, 160-255 знаков с пробелами.

5. Allsubmitter
Удобная программа, использующая алгоритм проверки с помощью фрагментов текста по точным вхождениям в строке поисковых систем (предыдущий метод).
Кроме того, может использовать базу приложения Copyscape для проверки дубликатов.
Чрезвычайно удобна автономностью своей работы (достаточно лишь ввести ссылку на сайт, уникальность контента, на котором необходимо проверить), а также гибкими настройками.
Контент можно проверять как в форме текста, так и уже выложенный на веб-страницах.

Как защитить свой контент?
Защита контента — непростая задача, которая требует разумного подхода веб-мастера к развитию своего сайта. Несмотря на то, что поисковые системы призваны помогать каждому сайту в его развитии, в ситуации с тотально распространенным копированием информации они могут сыграть злую шутку с авторами уникального контента.
В первую очередь, здесь следует упомянуть трастовость сайтов для поисковых систем. Например, крупные новостные порталы постоянно размещают контент, который в последствии копируется на множество сайтов по всей сети Интернет. Почему же эти крупные новостные сайты не теряют трастовость в поисковых системах?
Все дело в ссылках. Если любой веб-мастер менее трастового ресурса поставит ссылку на крупный новостной ресурс после размещения его контента, то это послужит лучшей защитой от копирования в восприятии поисковой системы.
Безусловно, не каждый веб-мастер окажется порядочным человеком, который ценит авторские права новостного ресурса, с которого он взял контент.
Как быть в этом случае? Решение лежит на поверхности — необходимо размещать тот же контент на менее трастовых сайтах со ссылкой на оригинал, источник. Чем больше таких ссылок получит источник, тем меньше поисковая система будет сомневаться в его авторском праве на этот контент.
Платное размещение статей на различных ресурсах сегодня не проблема для любого веб-мастера, поэтому такое решение оптимально для многих крупных новостных ресурсов, пример которых мы рассмотрели.
Кроме того, что при такой системе владельцы крупных новостных порталов могут быть уверены, что их репутация не пострадает за счет более мелких и менее добросоветсных ресурсов, владельцы менее трастовых ресурсов имеют возможность заработать на платном размещении статей со ссылкой на первоисточник контента.
Существуют и другие методы предотвращения воровства контента вашего сайта, которые можно отнести к программным. Программные методы подразумевают защиту контента от копирования на уровне скрипта сайта, в котором прописываются специальные команды или в котороый добавляются некоторые плагины. Например, для блогов системы WordPress существует плагин WP-CopyProtect, который попросту запрещает выделение текста на странице, а так же не дает использовать клики правой кнопкой мыши.
Но минус такого подхода состоит в том, что многие пользователи захотят скопировать ваш контент без всякого злого умысла, например, для прочтения в печатном варианте — и в этом случае их ждет разочарование.
Кроме того, современная судебная система Украины предполагает защиту авторских прав пользователей веб-ресурсов. Но и здесь есть существенные минусы:
Во-первых, законодательство Украины не будет рассматривать дело в том случае, если владелец сайта, который продублировал ваш контент, будет зарегистрирован на сервере другой страны.
Во-вторых, судебный процесс может сильно затянуться и отобрать огромное количество средств, в частности направленных на сбор доказательств и наем адвокатов.
В случае, если вы видите обращение к «букве закона» единственно правильным решением, советую обратиться напрямую к владельцу сайта, продублировавшего ваш контент с претензией, в случае невыполнения которой обращаться к его хостеру.
Но так или иначе, размещение контент на менее трастовых сайтах со ссылкой на себя дает самый адекватный результат и лучшие гарантии избежания санкций от поисковых систем. При этом вам не нужно производить эксперименты на своих посетителях, запрещая им копировать контент.
Суммируя все вышесказанное, хотелось бы напомнить, что работа с контентом вашего сайта — это не только его написание самостоятельно, заказ у профессиональных копирайтеров или качественный рерайт, но и постоянный контроль и защита его от дублирования другими сайтами.
Другими словами, если вы создали новый сайт, который будет представлять вашу компанию в Интернете, то для его конкурентоспособности необходимо постоянно следить за уникальностью контента, обновлять его, а также предпринимать активные меры по продвижению — иначе ваш сайт рискует остаться незамеченным вашими потенциальными клиентами, попав под санкции поисковых систем.
Если все вышеперечисленное кажется вам слишком сложным или даже недостижимым, то вы всегда можете довериться профессионалам компании Netpeak, которые проведут весь комплекс работ с контеном со всей ответственностью и профессионализмом.
netpeak.net
8 сервисов для самой точной проверки
Неуникальный и дублированный контент не нравится никому — ни пользователям, которые не хотят читать то, что они уже читали раньше (особенно у конкурентов в выдаче), ни поисковым системам, которые и вовсе выдают санкции за дублированный контент.
Как проверить уникальность текста в таком случае? Специально для вас мы собрали 8 способов, которые помогут узнать, насколько уникальный текст на английском, русском языке, а также насколько уникальный сам текст или сайт в целом.
1. Ручная проверка
Самый простой и быстрый способ — ввести кусок текста в строку запроса поисковой системы (будь-то Яндекс или Гугл). Так вы сможете быстро проверить, насколько текст, который вы видите на сайте, является уникальным.
Данный способ самый простой, но и самый ненадежный. Во-первых, вы не можете проверить уникальность всего текста. Во-вторых, вы не сможете узнать, насколько текст уникальный и сколько процентов плагиата в нём. Наконец, проверка уникальности текста данным способом доступна только в том случае, если этот текст был проиндексирован поисковыми системами.
Данный сервис позволяет проверить уникальность сайта в целом. Так, вам необходимо лишь ввести адрес сайта и посмотреть процент дублированного контента:
Помимо прочего, позволяет увидеть процент “общего” контента и уникального, а также просмотреть страницы, которые определены сервисом как содержащие неуникальный контент.
Бесплатная и быстрая (в зависимости от очереди проверок) проверка уникальности текста. Является одним из инструментов проверки отечественных контент-менеджеров.
Недостаток системы — частые очереди на проверку в бесплатном режиме (приходится ждать по 3-5 минут), а также относительно малоэффективная проверка орфографии.
4. Content Watch (Контент вотч)
Пожалуй, один из самых быстрых сервисов проверки контента на антиплагиат. Для проверки необходимо лишь перейти по адресу, ввести текст (действует ограничение на 10 000 символов) и нажать на кнопку проверки уникальности.
Проверка быстрая, но при повторной проверке могут появляться совсем другие данные. Кроме того, в бесплатной версии для незарегистрированных пользователей действует ограничение на количество проверок. С помощью Контент вотч вы можете проверить на уникальность не только русские, но и англоязычные тексты.
Ещё один отечественный сервис для проверки уникальности текста. Как и в случае с текст.ру, проверка может занимать некоторое время (например, нам для проверки текста на 500 символов пришлось выждать 3 минуты).
Положительный момент — глубокая и качественная проверка, а также возможность проверки на уникальность изображений.
Также есть и десктопная версия, которая позволяет проверить уникальность текста куда быстрее и с самостоятельными настройками (глубина проверка, величина шингла и т.д.).
Advego Plagiatus является одним из инструментов Адвего Сео, и предназначен для глубокого и кастомного анализа текста. Для того, чтобы проверить текст на уникальность, вам нужно скачать программу (бесплатная), установить и выполнить проверку так же, как вы её выполняете в онлайн-режиме.
Адвего — один из самых известных сервисов, который позволяет точно определять плагиат. Вместе с этим, в некоторых случаях инструмент находит плагиат даже там, где его и не может быть.
Если вам нужно проверить английский текст на уникальность, воспользуйтесь Copyscape — надежность этого инструмента не вызывает сомнений и им пользуются даже известные западные блогеры. Позволяет быстро и точно определить источник плагиата даже там, где большинство других сервисов не смогут этого сделать.
К сожалению, бесплатной проверки текста на уникальность нет. Однако есть бесплатная версия, где вы можете проверить на уникальность сайт или одну из его страниц.
Все верно — помимо десятков других функций, PR-CY позволяет проверять уникальность текста. Проверка выполняется за считанные секунды и дает краткие сведения про уникальность.
Как повысить уникальность текста
Простой способ — переписать существующий текст (сделать рерайт). Для этого достаточно лишь перефразировать и синонимизировать контент — этого будет достаточно для того, чтобы сервисы при проверке показали 90-100%. Но если вам нужен действительно уникальный текст, вам следует заняться копирайтингом — улучшить текст на основании информации из нескольких источников. Таким образом вы не только повысите уникальность текста, но и добавите ему ценности, что положительно воспринимается поисковыми системами и пользователями.
spyserp.com
Content Watch (контент вотч): обзор и обход сайта
Как мы видим, стоимость платных услуг на сайте вполне адекватная и по карману многим, что является большим плюсом.
Из минусов,клиенты сайта контент вотч антиплагиат отмечают следующее:
— отсутствие возможности загрузки документом
— процент сильно отличается от сайта антиплагиат вуз, которым проверяют преподаватели
— слишком низкий порог бесплатной проверки (10 000 знаков )
— при проверке одной и той же работы, уникальность текста может показать разный результат и это, действительно является большим минусом данного сайта.
Сами разработчики сайта объясняют это явление вот так:
Не очень убедительный аргумент если честно.
Также, многих смущает слишком быстрая скороcть проверки сайта контент вотч, что не внушает доверия.
В целом можно сказать, что система контент вотч не совсем подходит для студентов, курсовые и дипломные работы которых, в основном проверяют в системе антиплагиат ру или в преподавательской версии — антиплагиат вуз, и негативные отзывы по больше части исходят от них.
Для копирайтеров данная система подходит отлично.
ПОВЫСИТЬ УНИКАЛЬНОСТЬ ТЕКСТА – ОБОЙТИ КОНТЕНТ ВОТЧ
Студенты, у которых проверка текста на уникальность ожидается именно в системе Content Watch, очень часто спрашивают о том, как повысить уникальность текста в контент вотч, какие существуют способы его обойти.
На самом деле, обойти данную систему не особо сложно. Существует несколько действенных и реальных способов повысить оригинальность текста.
Учитывая особенности проверки текста на уникальность в системе Контент вотч, мы подготовили отдельную публикацию, в которой подробно рассказали какие способы помогут обойти систему Content watch и повысить в ней оригинальность.
Обязательно прочитайте данный материал, из которого вы узнаете много секретов и полезных советов, которые непременно помогут увеличить процент уникальности в системе контент вотч и не только в ней.
Заключение. Таким образом, в данной статье мы провели обзор системы проверки текста на уникальность Content Watch, рассказали как проверить текст на уникальность в данной системе, а также выяснили, какие бывают способы обхода антиплагиата.
Полезные материалы:
Система Антиплагиат: 10 удивительных фактов
Повысить уникальность текста бесплатно: народные методы
Проходим Антиплагиат: что нельзя делать, ни в коем случае
Повышение уникальности текста: как обманывают клиентов
Повысить оригинальность текста — 20 лучших способов
Повысить уникальность текста — 5 лучших программ
Я ХОЧУ ПОВЫСИТЬ ОРИГИНАЛЬНОСТЬ ТЕКСТА ОНЛАЙН — ПО ВСЕМ СИСТЕМАМ
xn—-7sbbaar5acc1ard1a0beh.xn--p1ai
полное руководство по проведению аудита
Тематический трафик – альтернативный подход в продвижении бизнеса

Мы выпустили новую книгу «Контент-маркетинг в социальных сетях: Как засесть в голову подписчиков и влюбить их в свой бренд».
Подпишись на рассылку и получи книгу в подарок!
В прошлом году мы провели аудит контента. Удалили 31% статей в блоге. Два Месяца спустя трафик на оставшиеся статьи от 65 8354 посетителей вырос до 70 816 ежемесячно.
Контента стало на треть меньше, а трафика больше.
Siege Media увидели увеличение трафика примерно на 50% для одного из своих клиентов после урезания контента на 15%.

Точно так же Робби Ричардс увеличил трафик для одного из клиентских сайтов на 79%.

В этом посте я расскажу, как проводить аудит контента, как автоматизировать этот процесс, чтобы впоследствии не тратить много времени.
Что такое аудит контента
Это такой процесс, при котором вы анализируете эффективность всего контента на сайте. Затем принимаете решение — нужно ли его удалить, обновить, оставить без изменений или вовсе направить трафик со статьи в другое место.
Результат всего процесса — более совершенный сайт с меньшим количеством некачественных страниц. Вы избавляетесь от всего лишнего, тем самым ресурс лучше ответит на поисковые запросы пользователя.
Вот пример одной из записей, которые мы удалили:

Этому посту было больше 2 лет, и сам по себе текст был небольшим — значит, давал мало информации читателю. Поэтому и трафик на него был низким.

Читатель может, конечно, сказать, что все это — простое совпадение. Объясню почему это не так.
Если вы проводите аудит контента на сайте, приготовьтесь к тому, что это не быстро. Но это сигнал того, что вы заботитесь о сайте и наверняка участвуете в других маркетинговых активностях.
Джон Мюллер из Google придерживается такого же мнения: если на сайте есть некачественные страницы, то любое решение, которое улучшит ситуацию — обновление материала или полное удаление — сыграет на руку вашему сайту».
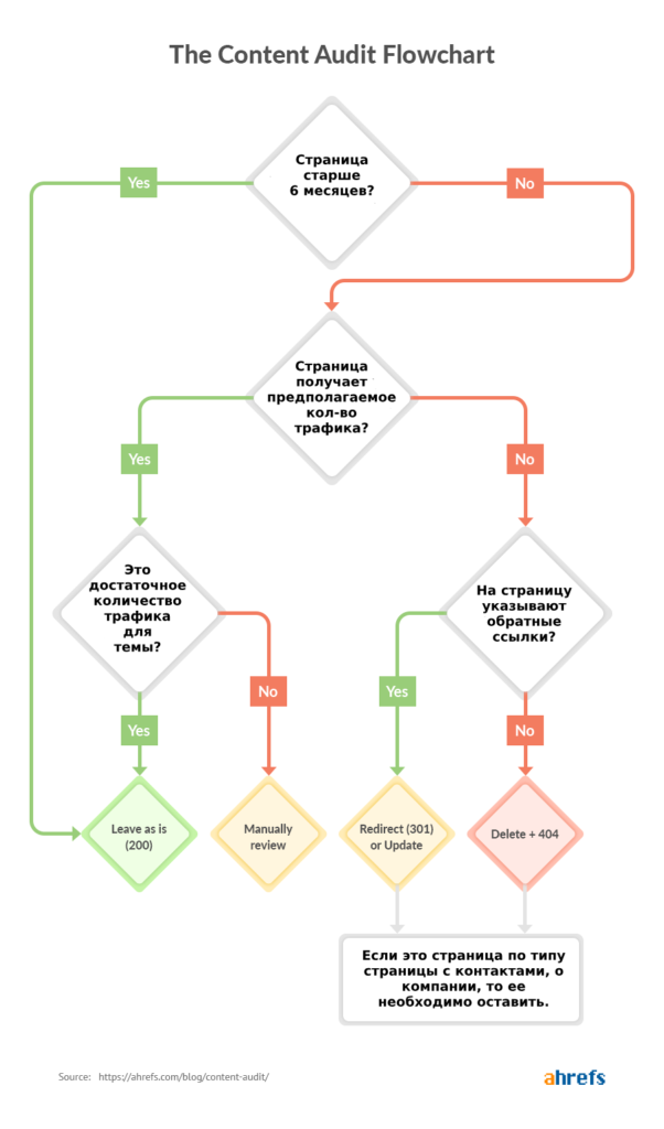
Как проводить аудит контента
Вот упрощенная блок-схема основного процесса принятия решений, которую мы использовали при оценке материалов блога.

По такой схеме вы можете проводить аудит контента постранично. Обратите внимание, что потребуется инструмент для сбора аналитических данных.
Я покажу на примере статьи 75 SEO tips. Первое, что проверим — получает ли страница значимый уровень трафика. Вы можете выбрать свое собственное значение. Для моего примера условимся: если в течение последующих 12 месяцев после публикации статью посещал как минимум 1 пользователь, то трафик достаточный.
Трафик за год:

Это подходит под наши критерии. Следующий шаг — проверить, поступает ли трафик из органического поиска.

Да.
Значит, оставляем все как есть. Не удаляем, не перенаправляем и т. д.
Обновление или 301 редирект
Рекомендация актуальна, когда:
- страница не получает значимого трафика из какого бы то ни было источника;
- имеет хотя бы одну обратную ссылку.
Какое решение выбрать? В некоторой степени дело личных предпочтений. А Джон Мюллер сказал: «С моей точки зрения, лучший вариант — если можете улучшить контент, сделайте это».
Поэтому, самый лучший вариант — обновить и улучшить. Редирект или удаление — последние способы.
Еще один вариант — объединение. Присоедините несколько постов одной темы к более сильному контенту. Так, например, мы из трех откровенно слабых статей получили одну, полную и качественную.
Мой совет: если страница или пост нацелены на верное ключевое слово с потенциалом в органической выдачи, обновите контент, улучшите. Вы повысите эффективность работы страницы, привлечете больше трафика из органики.
Во время нашего аудита в прошлом году мы заметили, что органический трафик из Google на страницу «Топ поисковых запросов» снизился.
Целевая поисковая фраза для страницы — «самые популярные запросы в google». Ежемесячная частотность — 3 500 по США. Мы решили обновить статью. Вот результат:

Благодаря улучшению, трафик на статью вырос на 500%.
Удаление (404)
Рекомендация актуальна, когда:
- страница не получает значимого трафика из любого источника;
- нет обратных ссылок.
Если страница не получает трафика и не имеет обратных ссылок, вы можете ее удалить.
Однако, для полной откровенности, когда мы проводили аудит контента, мы не использовали 404 ошибку, везде устанавливали 301 редирект, перенаправляя пользователей на другие страницы сайта.
Например, мы удалили страницу по этому адресу: https://ahrefs.com/blog/social-media-content-strategy/. Затем переадресовали на домашнюю страницу блога.
Это не необходимость. Но для нас это был самый «чистый» вариант. Однако есть некоторые свидетельства того, что Google рассматривает редиректы на не очень релевантные страницы как мягкий вариант 404. Следовательно, причина, по которой наша официальная рекомендация состоит в том, чтобы 404 страницы соответствовали вышеуказанным критериям.
Ручной анализ (Manually review)
Актуально, когда:
- страница получает достаточный трафик;
- при этом низкий (или отсутствует) трафик из органики.
И здесь все становится сложнее. Есть несколько возможных действий:
- Оставляем как есть: является ли страница актуальной для вашего бизнеса — страница с контактами или которая приносит конверсии и продажи.
- Noindex: в редких случаях можно оставить трафик из других источников, но не индексировать страницу, например, если речь о сплит-тестировании. Будьте внимательны при выборе этого варианта — не делайте, если не понимаете, что именно делаете.
- Обновление: ваша страница имеет определенную ценность, иначе она не получит трафик из других источников. Возможно, проблема в том, что страница не оптимизирована для ключевого слова с достаточной частотностью. Проверьте, есть ли более подходящий ключ. Есть шанс получить больше трафика из органики.
- 301 редирект или оставление без изменений: наверняка у вас есть похожая страница на сайте, которая получает органический трафик. Тогда логично использовать редирект, чтобы перенаправить трафик на нее. А при наличии ссылок у вас есть возможность сконцентрировать весь их потенциал на одной странице.
Рассуждения приводят нас к важному выводу: никогда не используйте редиректы и не удаляйте страницы без проверки вручную. Невыполнение этого правила приведет к неприятным ошибкам.
Как автоматизировать процесс проверки контента на качество
Если все делать руками, потребуется много времени. Процесс трудоемкий. Если сайт небольшой, то все хорошо. Но для сотни и тысячи страниц это сложно.
Мы разработали шаблон, который автоматически обрабатывает основную информацию. Все, что нужно от вас — выгрузить данные. Выглядит примерно так:

Шаг 1. Сделайте копию шаблона
И сохраните копию на свой гугл-диск. Шаблон можно взять тут.
Шаг 2. Выгрузите список страниц со своего сайта
Перед тем, как произойдет магия, предоставьте данные. Первая часть — список всех страниц вашего сайта.
Простой способ его получить — спарсить URL-адреса из sitemap. Воспользуйтесь расширением Scraper для Chrome, чтобы все было легче.
Необходимый XPath: //a[contains(@href,’yourdomain.com’)], впишите туда ваш собственный домен.

Скопируйте в буфер обмена и вставьте в шаблон на страницу «Карта сайта».
Другой вариант получить данные — инструмент Ahrefs Site Audit. Перейдите в Data Explorer после завершения анализа, скопируйте фильтры и выгрузите отчет:

Шаг 3. Загрузка аналитических данных
Зайдите в вашу систему аналитики (мы покажем на примере Google Analytics). заходим Поведение > Содержимое сайта > Все страницы:

Выберите промежуток, за который вам нужны данные. Я рекомендую брать не менее 12 месяцев. Это достаточный период для исследования. Но всегда есть частные случаи, поэтому ориентируйтесь на ваш сайт.
Добавляем сегментированный трафик из органики к отчету:

Не забудьте убрать из отчета нецелевые данные, например, трафик, который вы получили от контекстной рекламы и т. д.
Наконец, выберите максимальное количество строк для показа.

Шаг 4. Выгрузка данных по обратным ссылкам
Далее нам нужно получить данные по обратным ссылкам для каждой страницы. Для этого можно использовать отчет из Site Explorer.

Импортируйте выгруженный CSV-файл на вкладку со ссылками в шаблон.
Вот вариант, если у вас есть GA, но нет Ahrefs:

Шаг 5. Изучение рекомендаций
Этот короткий процесс сэкономил вам часы рабочего времени. Вы увидите все адреса из вашей карты сайта, статистику по трафику и ссылкам и предлагаемые действия:

Но прежде чем действовать, я обращу ваше внимание на несколько важных моментов:
- в шаблоне не используется никакая информация по конверсиям и продажам;
- предлагаемые действия — именно предлагаемые, они основаны на определенных критериях, вовсе не значит, что вы должны делать именно то, что предлагает алгоритм;
- если у вас есть недавно опубликованный контент, дайте ему возможность раскрыться, не удаляйте его сразу.
Используйте здравый смысл и вручную проверяйте данные!
Также отмечу, что можно настроить способ оценки контента. Вы можете изменить параметры, по которым работает алгоритм, чтобы они подходили для вашей текущей ситуации. Воспользуйтесь вкладкой «Start Here».

Шаг 6. Удаление ссылок на удаленный контент, настройка редиректов
После того, как вы выполните все необходимые действия над своими страницами, необходимо удалить или обновить внутренние ссылки, установить редиректы. Это легко сделать через ahrefs Site Audit.
Data Explorer > URL > contains > deleted / redirected post or page slug
Например, одна из удаленных мною страниц была https://ahrefs.com/blog/social-media-content-strategy/, поэтому вот, что мы водили в сервисе:

Заключение
Проводите аудит контента регулярно. Он помогает защитить сайт от некачественного контента, который может помешать вашему SEO.
Просто помните, что автоматизация хоть и может помочь ускорить процесс, но она не отменяет здравый смысл и проверки вручную. Никогда не вносите изменений без предварительной проверки.
semantica.in
Описание сервиса регулярной проверки
Описание сервиса регулярной проверки
Если вы хотите защитить себя от воровства контента и сохранять позицию в выдаче поисковых систем, вам поможет регулярная проверка уникальности текстов на Text.ru.
Регулярная проверка текста на уникальность позволит поддерживать актуальность ваших текстов и вовремя отслеживать снижение уникальности. Если обнаружится падение уникальности, вы можете:
- отследить сайт, на котором находится скопированный у вас текст, и написать претензию владельцу с требованием удаления вашего текста;
- отредактировать текст и повысить его уникальность.
Основные возможности сервиса регулярной проверки:
- Добавление текста вручную или с помощью загрузки файла формата doc, docx, odt, rtf, pdf, htm, html, txt. Возможно добавить сразу несколько файлов.
- Возможность проверки страниц сайтов. Для этого достаточно отметить нужные страницы и нажать на ссылку «Регулярная проверка» в графе «Операции».
- Выбор частоты проверки текста — ежедневно, еженедельно или ежемесячно.
- Разделение по отдельным папкам для более эффективной работы.
- Фильтр поиска по отдельной фразе, частоте автопроверки и проценту уникальности.
- Ручная перепроверка уникальности загруженных текстов в любой момент.
- Сохранение истории проверок текста.
- Экспорт данных в удобном для вас формате.
 
text.ru

